电器与能效管理技术 ›› 2025, Vol. 0 ›› Issue (8): 52-57.doi: 10.16628/j.cnki.2095-8188.2025.08.008

• 检测与试验 • 上一篇    下一篇

一种电动汽车模式二充电剩余电流检测设计

周治良, 郭成统   

  1. 国营洛阳丹城无线电厂, 河南 洛阳 471000
  • 收稿日期:2025-06-27 出版日期:2025-08-30 发布日期:2025-09-26
  • 作者简介:周治良(1979—),男,高级工程师,主要从事动态测试和智能仪器等方面的研究。|郭成统(1988— ),男,工程师,主要从事电子技术及自动化控制方向的研究。

Design for Residual Current Detection in Mode 2 Charging of Electric Vehicles

ZHOU Zhiliang, GUO Chengtong   

  1. State-Owned Luoyang Dancheng Radio Factory, Luoyang 471000, China
  • Received:2025-06-27 Online:2025-08-30 Published:2025-09-26

摘要:

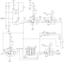
在新能源电动汽车充电桩领域,剩余电流检测作为确保人身安全的重要举措,已作为强制标准执行。目前,剩余电流检测采用磁环感应电流信号加单片机采集判读处理方式实现,不仅上电初始需要自检验证工作状态,而且响应时间长,导致断电保护执行机构设计成本高。同时,单片机处理模式存在死机风险,易造成剩余电流检测失效。鉴于以上不足,提出一种采用分立元件检测剩余电流的方法,无需自检,不存在死机风险,且响应速度快,响应时间可控制在现有产品响应时间的50%以内,为断电保护执行机构提供了充足的动作时间。

关键词: 充电桩, 剩余电流, 分立元件, 检测

Abstract:

In the field of new energy electric vehicle charging piles,residual current detection is an important measure to ensure personal safety and has been implemented as a mandatory standard.At present,residual current detection is realized by means of magnetic ring induction for current signals and single-chip microcomputer processing for acquisition.This method not only requires self-inspection to verify the working status at power-on initialization but also has a long response time,leading to high design costs for the power-off protection actuator.Meanwhile,the single-chip microcomputer processing mode has the risk of system freeze,which easily causes the failure of residual current detection.In view of the above shortcomings,a method for detecting residual current using discrete components is proposed,which eliminates the need for self-inspection,avoids the risk of system freeze,and features a fast response speed.The response time can be reduced to less than 50% of that of existing products,providing sufficient action time for the power-off protection actuator.

Key words: charging pile, residual current, discrete components, detection

中图分类号: