电器与能效管理技术 ›› 2026, Vol. 0 ›› Issue (3): 60-68.doi: 10.16628/j.cnki.2095-8188.2026.03.008

• 电气设计与探讨 • 上一篇    下一篇

基于STM32的光伏小型低压智能断路器智能控制器设计研究

谢居豪1, 李靖1, 淦云建2, 郑士杰2   

  1. 1 温州大学 电气与电子工程学院, 浙江 温州 325035
    2 浙江创奇电气股份有限公司, 浙江 温州 325603
  • 收稿日期:2025-12-02 出版日期:2026-03-30 发布日期:2026-04-20
  • 作者简介:谢居豪(2001—),男,硕士研究生,研究方向为控制工程。|李 靖(1967—),男,博士,教授,研究方向为低压电器。|淦云建(1990—),男,高级工程师,从事低压电器行业研究工作。

Research on the Design of Intelligent Controller for Photovoltaic Small Low-Voltage Intelligent Circuit Breaker Based on STM32

XIE Juhao1, LI Jing1, GAN Yunjian2, ZHENG Shijie2   

  1. 1 College of Electrical and Electronic Engineering, Wenzhou University, Wenzhou 325035, China
    2 Zhejiang Chuangqi Electric Co., Ltd., Wenzhou 325603, China
  • Received:2025-12-02 Online:2026-03-30 Published:2026-04-20

摘要:

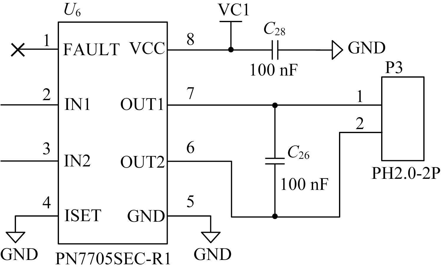
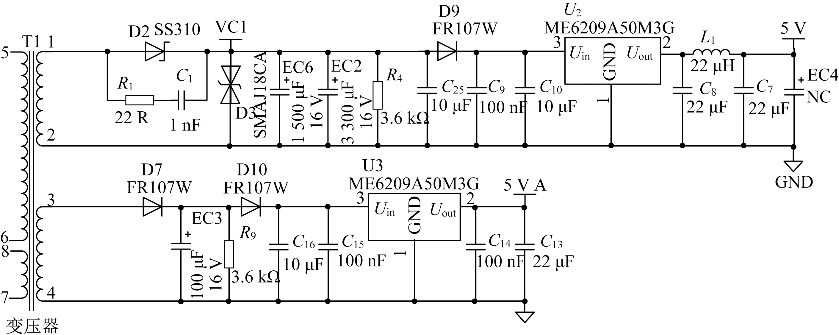
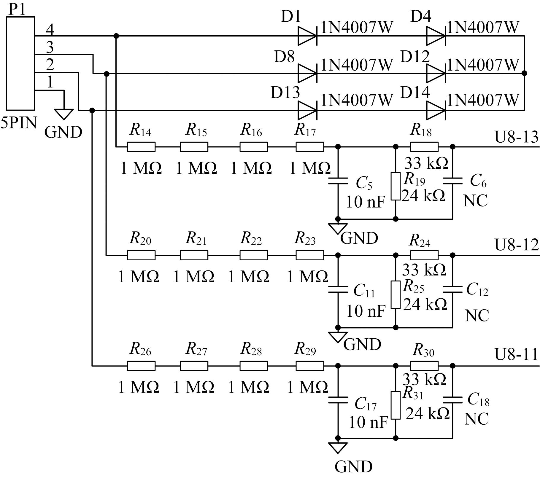
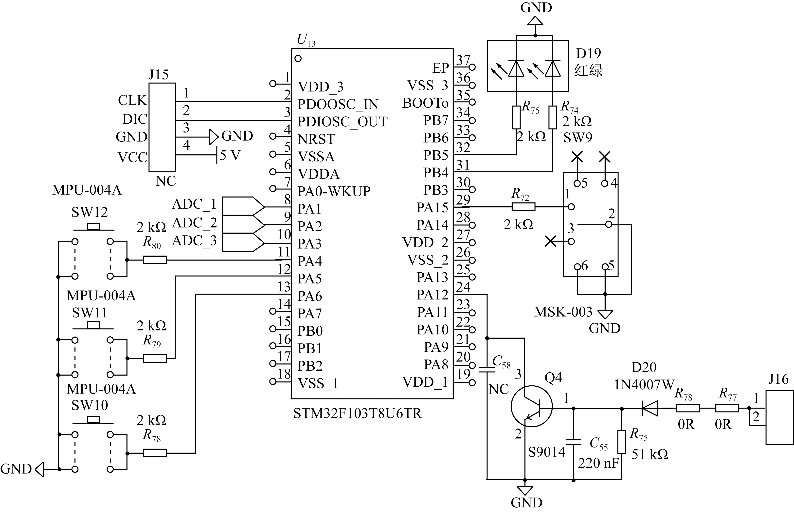
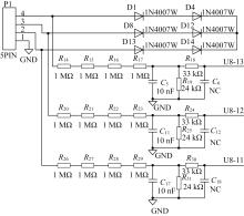
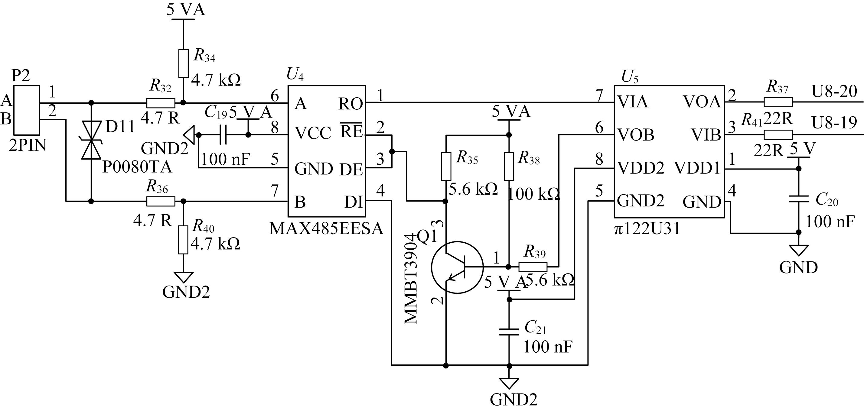
针对市面上适用于分布式光伏场景的光伏小型低压智能断路器的智能控制器普遍存在模拟量抗干扰差、系统稳定性不高与通信可靠性弱等问题,提出一种基于STM32的利用模块化编程实现产品功能集成的整体解决方案。方案充分利用STM32的硬件乘法器,为数字滤波算法中大量的乘法运算提供高效支持,有效抑制固定干扰与随机杂波,提升信号处理速度和精度;同时,通过看门狗与硬件监控等措施,系统稳定性得到增强。使用RS-485通信,具有状态监测与报警功能,性价比高。安装了该智能控制器的光伏小型低压智能断路器已通过现场调试验证,性能指标达成预期目标。

关键词: 智能断路器, 分布式光伏, 数字滤波, 状态监测

Abstract:

In view of the common problems of intelligent controllers for photovoltaic small low-voltage intelligent circuit breakers in distributed photovoltaic scenarios, such as poor anti-interference performance of analog quantities, low system stability and weak communication reliability, an overall solution for product function integration based on STM32 and realized through modular programming is proposed. The solution fully utilizes the hardware multiplier of STM32 to efficiently support a large number of multiplication operations in digital filtering algorithms, effectively suppressing fixed interference and random noise, and improving the speed and accuracy of signal processing. Meanwhile, system stability is enhanced through measures such as watchdog timer and hardware monitoring. RS-485 communication is adopted, with status monitoring and alarm functions, presenting a high cost-performance ratio. The photovoltaic small low-voltage intelligent circuit breaker equipped with this intelligent controller has been verified through on-site commissioning, and its performance indicators have met the expected targets.

Key words: intelligent circuit breaker, distributed photovoltaic, digital filtering, status monitoring

中图分类号: