首页
|
期刊介绍
|
投稿指南
|
在线期刊
|
行业发展与动态
|
对外合作
|
特色服务
|
期刊订阅
|
联系我们
期刊简介
荣誉堂
编委会
栏目介绍
当期文章
最新录用
过刊浏览
下载排行
点击排行
Email Alert
RSS
对话精英
精品荟萃
品牌展示
合作媒体
展会预告
用户登录
作者登录
审稿登录
编辑登录
主编登录
在线期刊
当期文章
最新录用
过刊浏览
下载排行
点击排行
Email Alert
RSS
友情链接
更多
友情链接
行业发展与动态
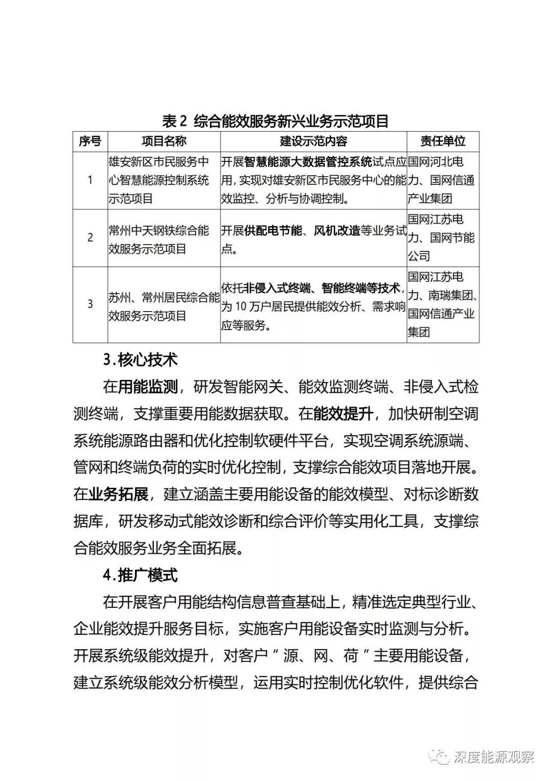
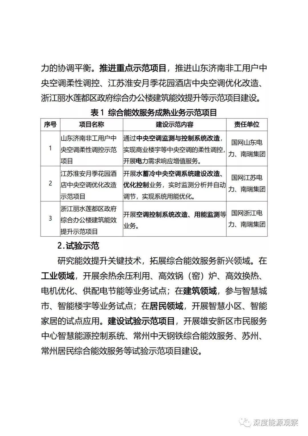
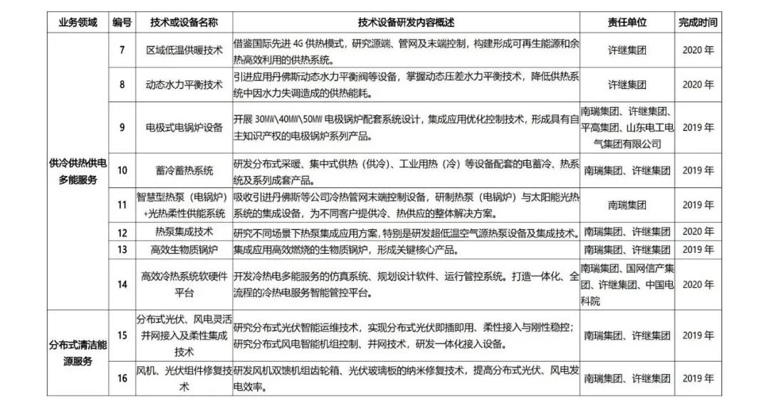
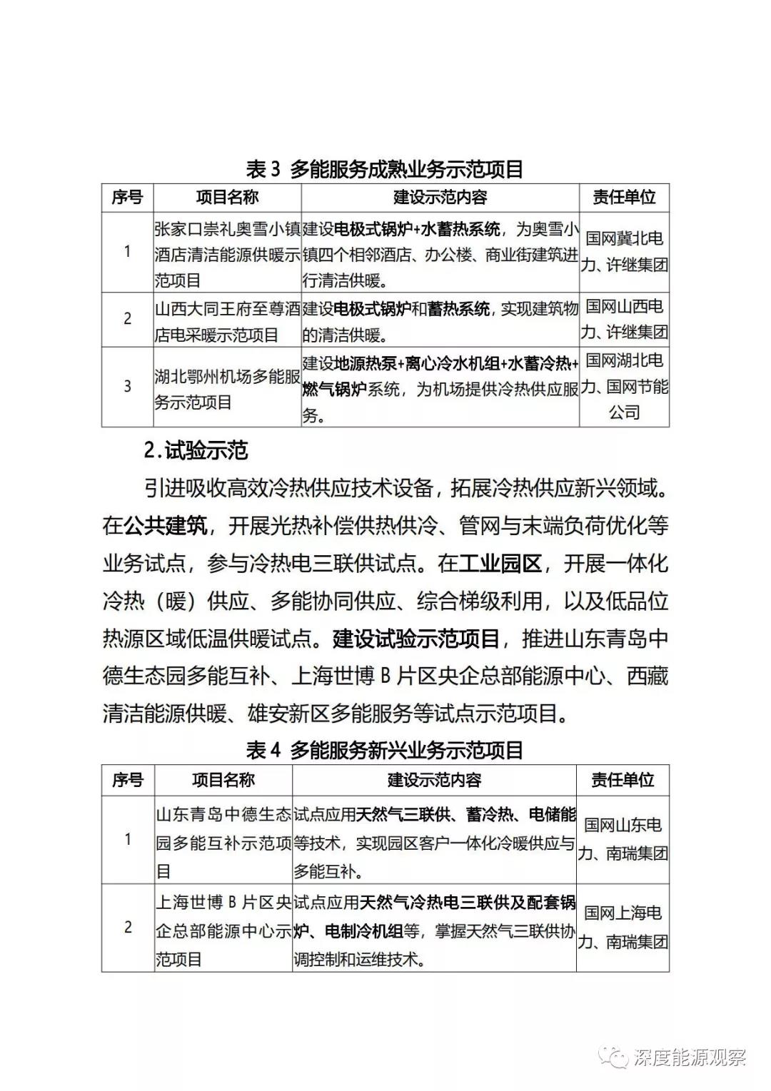
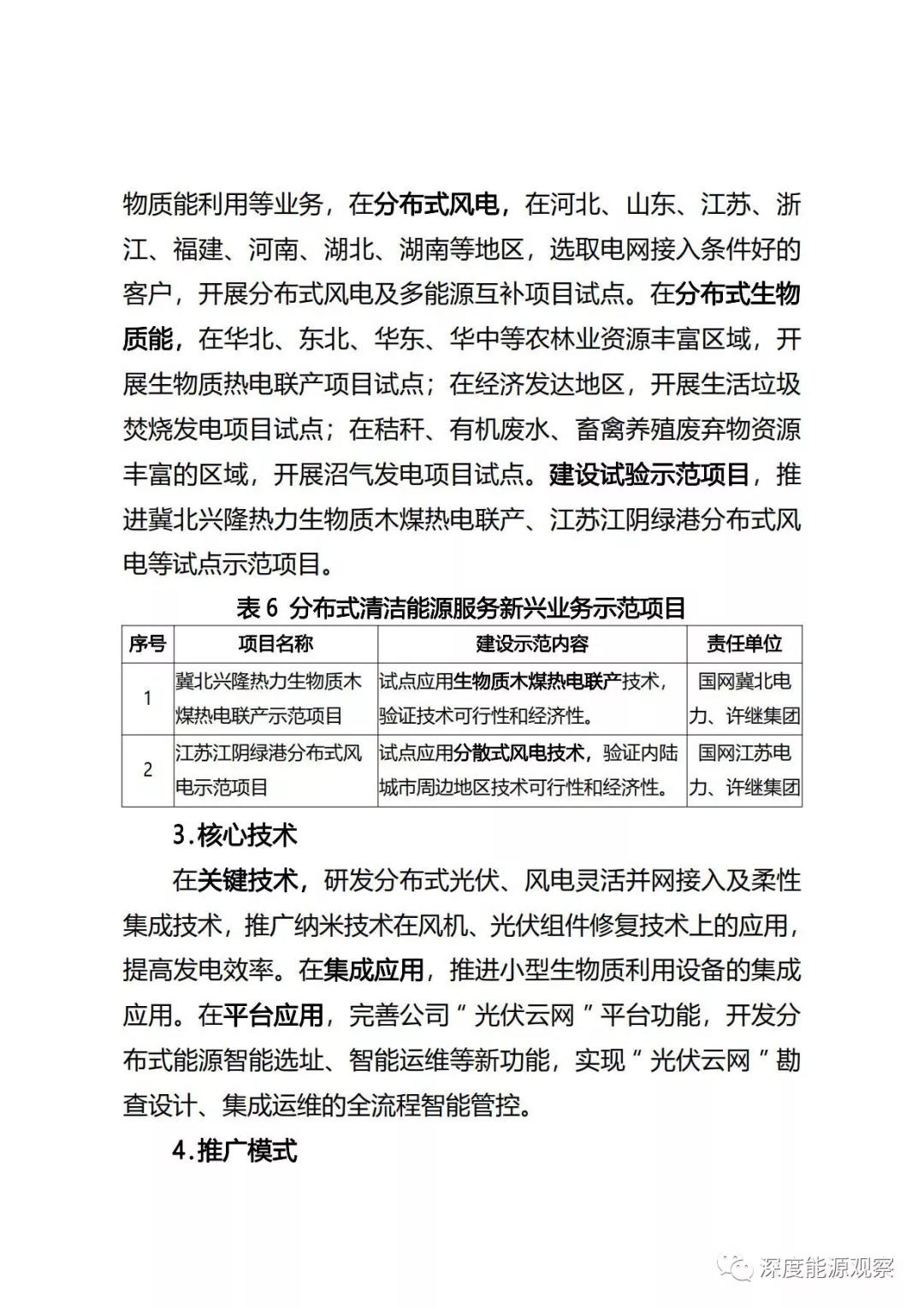
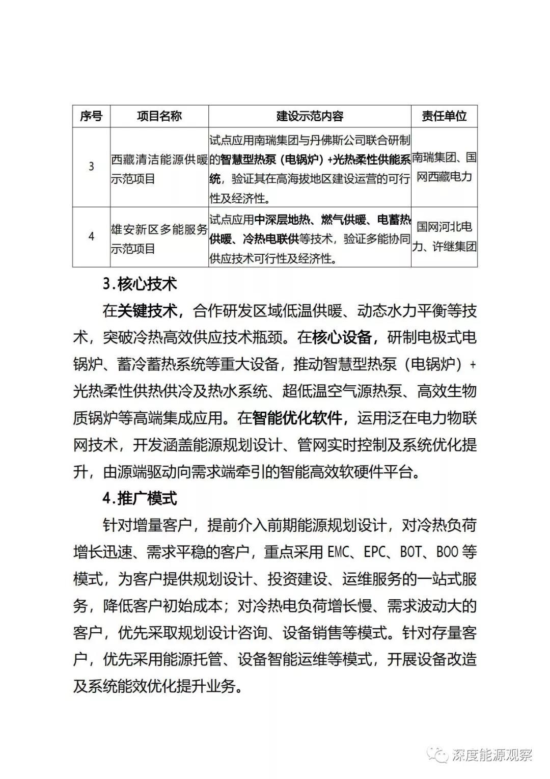
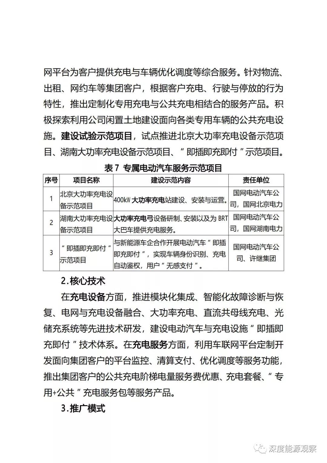
国家电网印发推进综合能源服务业务2019-2020年行动计划